Skip to main content
Skip table of contents

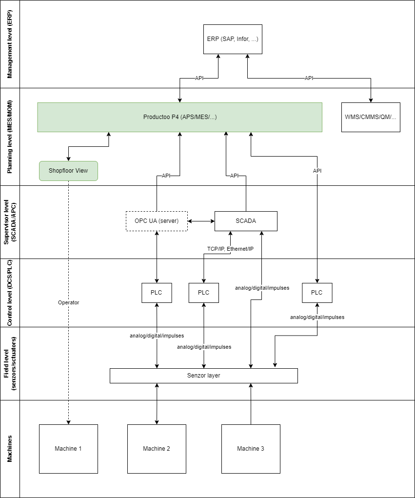
Connections to Machines

Productoo manages Planning level and connections going in or out of our system (green).

JavaScript errors detected

Please note, these errors can depend on your browser setup.

If this problem persists, please contact our support.