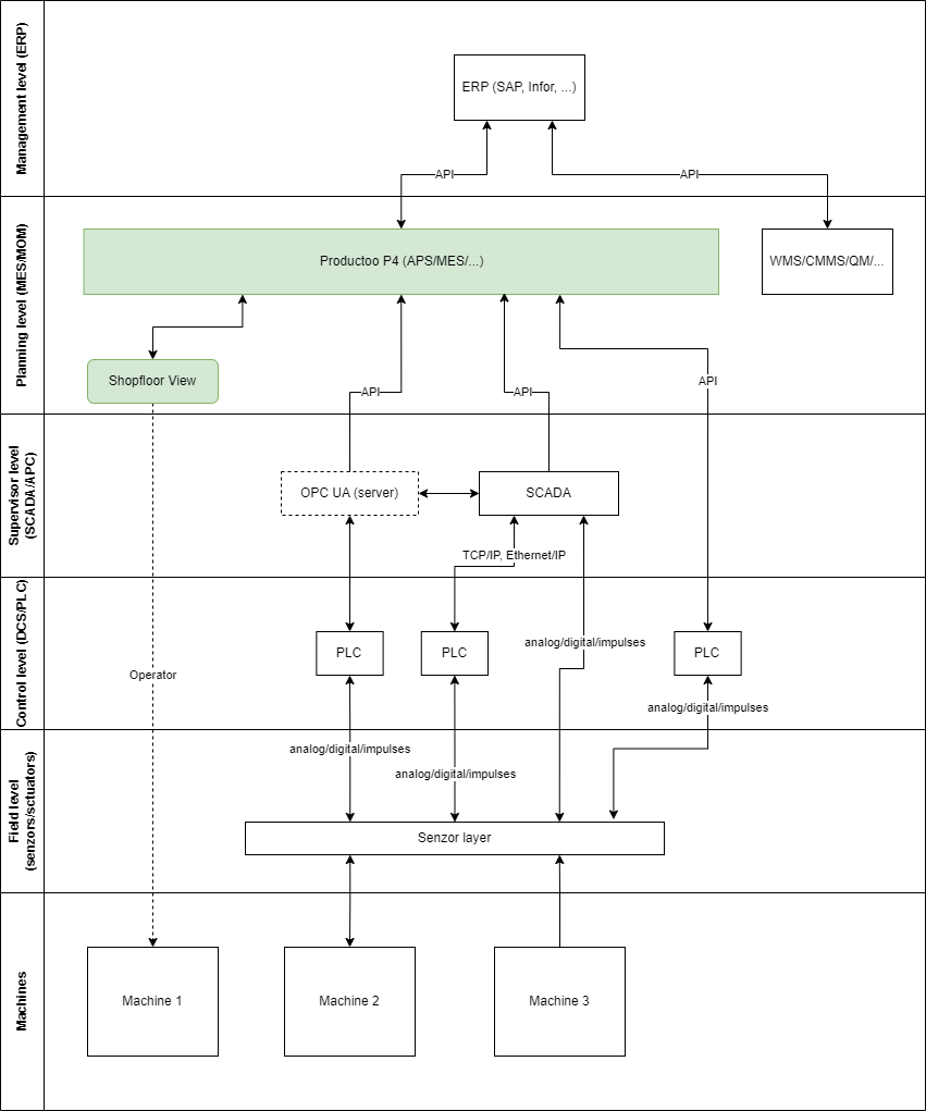
Productoo manages Planning level and connections going in or out of our system (green).
Please note, these errors can depend on your browser setup.
If this problem persists, please contact our support.